Avgo
English
站内搜索 |
主页
Avgo概况
Avgo简介
学院领导
办公电话
师资队伍
专任教师
导师队伍
学科建设
学科概况
学术队伍
科学研究
实验室建设
招生就业
本科生招生
研究生招生
就业指导
招聘信息
本科生教育
专业简介
教学计划
精品课程
资源库
研究生教育
学位点介绍
培养方案
导师队伍
学位教学大纲
学位点建设报告
党建工作
党建动态
党史学习教育专题活动
“两学一做”学习教育
党建制度
党员教育管理
学思想、强党性、重实践、建新功——学习贯彻习近平新时代中国特色社会主义思想主题教育
学生工作
学生活动
学生获奖
学生组织
教工之家
工作动态
工会组织机构
工会政策法规
工会活动照片精选
校友之窗
杰出校友
校友风采
校友活动
校友服务
校友捐赠
制度建设
党政综合
科研实验
本科生教育
研究生教育
学生工作
清廉数信
工作动态
理论园地
党纪法规
警示教育
院内下载
教工下载
学生下载
×
主页
Avgo概况
Avgo简介
学院领导
办公电话
师资队伍
专任教师
导师队伍
学科建设
学科概况
学术队伍
科学研究
实验室建设
招生就业
本科生招生
研究生招生
就业指导
招聘信息
本科生教育
专业简介
教学计划
精品课程
资源库
研究生教育
学位点介绍
培养方案
导师队伍
学位教学大纲
学位点建设报告
党建工作
党建动态
党史学习教育专题活动
“两学一做”学习教育
党建制度
党员教育管理
学思想、强党性、重实践、建新功——学习贯彻习近平新时代中国特色社会主义思想主题教育
学生工作
学生活动
学生获奖
学生组织
教工之家
工作动态
工会组织机构
工会政策法规
工会活动照片精选
校友之窗
杰出校友
校友风采
校友活动
校友服务
校友捐赠
制度建设
党政综合
科研实验
本科生教育
研究生教育
学生工作
清廉数信
工作动态
理论园地
党纪法规
警示教育
院内下载
教工下载
学生下载
制度建设
党政综合
科研实验
本科生教育
研究生教育
学生工作
您当前位置
主页
制度建设
研究生教育
正文
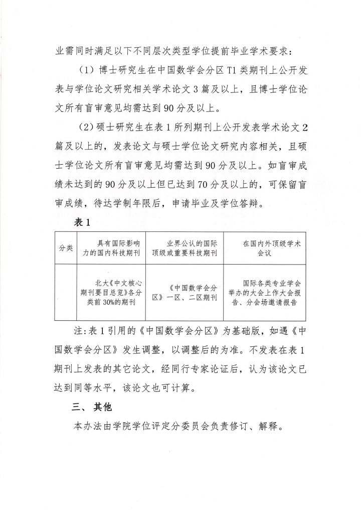
关于印发《数学与信息科学学院研究生学位 授予学术成果规定》的通知
编辑:
办公室
2023-11-02 12:04